系所簡介
系所介紹
空間及設施介紹
聯絡我們
師資
專任教師
兼任教師
行政人員
退休教師
學士班(日/進)
課表與必修科目
其他課程相關規定
選課與修業規定
專業實習
活動照片
碩士班
學術研討會
餐旅菁英/創業講座
碩士在職專班
招生資訊
學士班
進修學士班
學生資源
國際交流
產學合作
獎助學金
系學會組織
系學會活動
餐旅營
企業徵才
系友專區
系友活動
系友資料庫
所友會
募款資訊
實習單位
首頁
最新消息
一般空間及設施
生活家園實習餐廳
生活午茶實習咖啡廳
聖心學苑教學旅館
日間學士班 課表與必修科目
進修學士班 課表與必修科目
日間學士班 課程相關
進修學士班 課程相關
選課須知&註冊須知
畢業規定
餐旅專業實習(一) 飯店校外實習
專業實習(一) 服務學習
專業實習(一) 生活午茶實習
餐旅專業實習(二)
餐旅專業實習(三)
進餐旅專業實習
系上公告
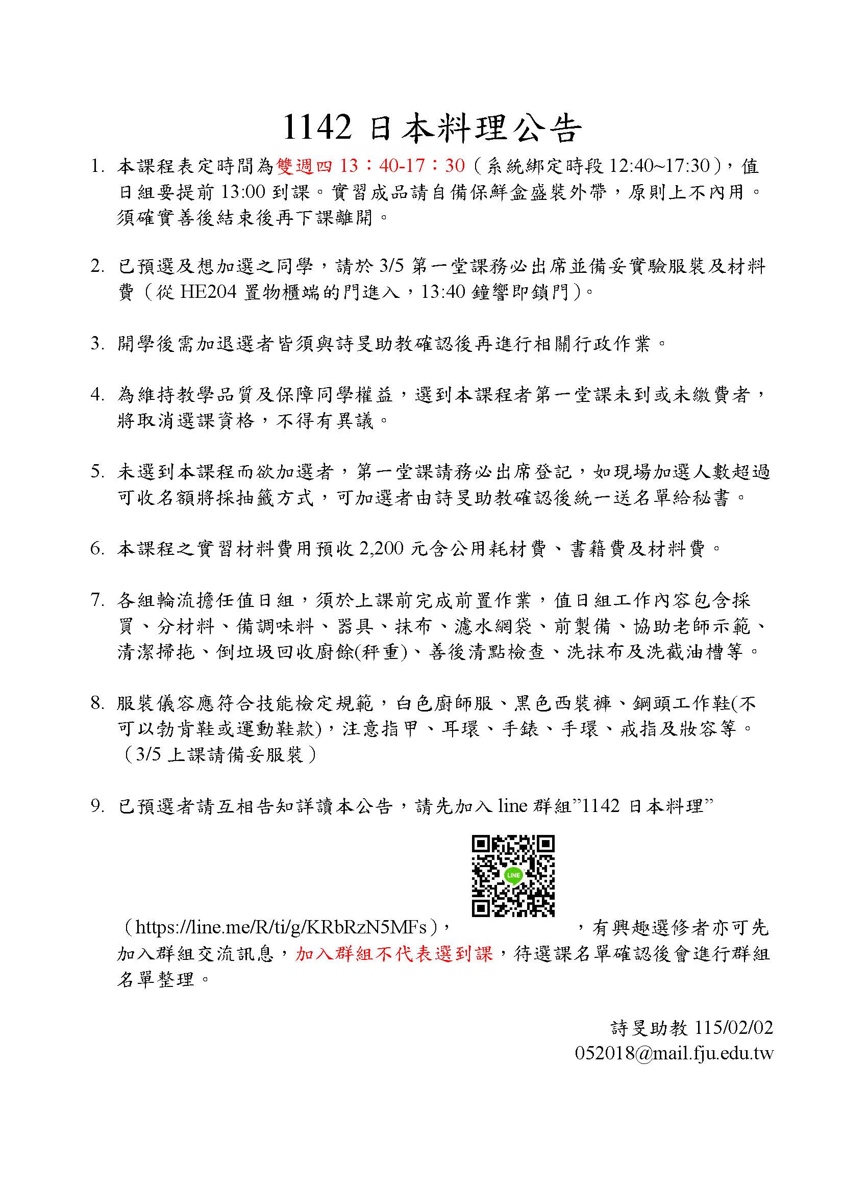
2026-02-05
1142日本料理第一堂課注意事項
返回列表